Introducere
Eficiența unui camion este strâns legată de capacitatea de a monitoriza și interpreta datele de motor transmise prin rețeaua CAN bus. Această tehnologie permite accesul la indicatori critici care influențează direct costurile de operare prin consumul de combustibil.
Gestionarea costurilor de combustibil este facilitată de monitorizarea nivelului din rezervor printr-o sondă litometrică aftermarket, deoarece plutitorul original al camionului are o precizie scăzută.
Sistemul de eficiență a camionului este o soluție completă care combină două surse de date și are 3 componente software, prezentate în continuare.
1. Interfața online
Permite o analiză explorativă într-un singur ecran a datelor de motor prin care se explică diferențele de consum între vehicule cu specificații tehnice similare sau între șoferi cu stiluri diferite de condus.
Combină datele de nivel de combustibil, delimitând evenimentele de scădere și de alimentare, cu datele de motor pentru verificarea consumului între alimentări.

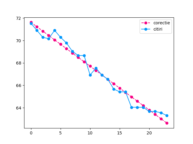
Motor delimitare evenimente combustibil
Delimitările evenimentelor de alimentare și scădere de combustibil se realizează în timp real cu ajutorul unui sistem inteligent de tip "white-box" care utilizează tehnici sofisticate de clasificare și corecție a semnalului pentru a determina un nivel precis de referință prin trasarea unor "linii de corecție perfecte".

Grafic nivel
Citirile de sondă sunt preluate când motorul e pornit la rata de transmisie a datelor de motor (5 minute, în mod normal) iar când e oprit la rata de transmisie a pozițiilor (1 oră, în mod normal).

Informații:
nivel- nivelul de citire de la sondă și can (se desenează prin linii drepte)parcare- perioada pentru care contactul este oprit se evidențiază pe linia de nivel printr-o linie suplimentara groasăevenimente stil de condus- frânările, accelerările și curbele bruște se evidențiază pe linia de viteză prin pictograme specificeviteză- viteza de la GPS în momentul citirii nivelului (se desenează prin linii curbate)elevație- se afișează varianta ortometrică din surse externe, nu varianta elipsoidală de la GPS (se desenează prin linii curbate)distanța de la citirea precedentă- apare în balonul de informații, d.e. 🠆5.9 km
Acțiuni:
- clic pe legendă - ascunde/afișează elementele pe grafic
- acționare rotiță de derulare din mouse - coordonează nivelul de transfocare a graficului
- dublu clic pe suprafața graficului - resetează nivelul de transfocare
- clic și tragere pe suprafața graficului - deplasează graficul pe axa temporală, dacă este cazul
- deplasare cursor pe suprafața graficului - se face salt de la un mesaj de citire a nivelului la altul pentru care se afișează un balon de informații și se evidențiază poziția corespunzătoare pe hartă
Grafic scăderi

Informații:
litri- volumul de combustibil calculat din nivelul de referință pe toată durata evenimentului, prezentat sub formă de cercnivel- nivelul de citire de la sondă la care s-a declanșat evenimentulscădere- scăderea de nivel calculată din nivelul de referință pe toată durata evenimentului
Acțiuni:
- acționare rotiță de derulare din mouse - coordonează nivelul de transfocare a graficului
- dublu clic pe suprafața graficului - resetează nivelul de transfocare
- clic și tragere pe suprafața graficului - deplasează graficul pe axa temporală, dacă este cazul
- clic pe element de scădere (cerc) - coordonează graficul de nivel și harta pentru a evidenția evenimentul
- clic pe butonul reset - șterge toate evidențierile anterioare
Coduri de culoare:
galben- detecție reziduală (eveniment fără probabilitate reală)roșu- detecție delimitată (candidat pentru analiza de verdict)
Grafic alimentări

Informații:
litri- volumul de combustibil calculat din nivelul de referință pe toată durata evenimentului, prezentat sub formă de bare suprapuse (detecție vs. import)consum- consumul dintre alimentări, prezentat sub formă de puncte unite prin linii în trepte (pentru a se evidenția mai clar salturile)distanța de la evenimentul precedent- apare în balonul de informații, d.e. 🠆850.5 kmconsumul de la evenimentul precedent- apare în balonul de informații, d.e. 30.4stația de alimentare- apare în balonul de informații (detecție vs. import)
Acțiuni:
- acționare rotiță de derulare din mouse - coordonează nivelul de transfocare a graficului
- dublu clic pe suprafața graficului - resetează nivelul de transfocare
- clic și tragere pe suprafața graficului - deplasează graficul pe axa temporală, dacă este cazul
- clic pe element de alimentare (bara sau punct) - coordonează graficul de nivel și harta pentru a evidenția evenimentul
- clic pe butonul reset - șterge toate evidențierile anterioare
Coduri de culoare:
galben- detecție reziduală (eveniment fără probabilitate reală)albastru- detecție delimitată fără import (cod A -- alien)violet- import fără detecție delimitată (cod U -- unmatched)verde- detecție delimitată validată de import (cod M -- matched); la validare, criteriile de împerechere sunt volumul și perioada
Tablou eficiență
Permite o explorare multi-dimensională eficientă a mesajelor cu date de motor prin vizualizări grafice interactive și coordonate pentru analiza influenței continue a datelor asupra consumului.
Tabloul este compus din următoarele elemente:
-
repere liminare

Sunt afișate perioada de raportare selectată și valorile de început și sfârșit ale odometrului pentru perioada selectată.
-
reselectare perioadă între 2 alimentări

Cum funcționează: faceți clic pe pictogrmă, aceasta se va anima indicând faptul că așteaptă selecția, apoi faceți clic pe rând în graficul de alimentări pe oricare două evenimente diferite (poate fi la îndemână, nu este strict necesar în ordine cronologică).
-
descărcare mesaje brute cu datele de motor

Datele care compun tabloul prezentate în formă tabelară.
-
date de consum sumarizate

”Traseu” înseamnă un parcurs între contact pornit și contact oprit.
-
clase de drum tranzitate

Clasificarea se face strict după setul de date OpenStreetMap prin contribuții publice cu susținerea OpenStreetMap Foundation, Cambridge, Marea Britanie. Ordinea de etichetare este:
- autostradă
- oraș (cele 40 de reședințe de județ + municipiul București, conform liniilor administrative stricte)
- șosea (drumuri principale + drumuri secundare + drumuri rezidențiale + drumuri europene/naționale + drumuri județene)
- drum (restul tipurilor de drumuri)
-
diferențe de nivel semnificative

Pentru calcularea diferențelor de nivel se folosește varianta ortometrică de elevație, prin modelul digital Copernicus EEA-10 realizat de Agenția Spațiala Europeană, care măsoară consistent la o rezoluție de 10 metri distanța dintre geoid (nivelul mării) și suprafața pământului, spre deosebire de varianta elipsoidală de la GPS care aproximează inconsistent, din cauza semnalului, distanța față de elipsoid (modelul de referință WGS 84).
-
parcurs în oraș

Sunt corelate distanța parcursă și consumul mediu pentru fiecare oraș tranzitat (cele 40 de reședințe de județ + municipiul București, conform liniilor administrative stricte) și în afara lor.
-
funcționare motor în modul cruise control

Se colectează valorile pentru parametrul Cruise Control (CC) -- și nu Adaptive Cruise Control (ACC) -- conform standardului de aplicații SAE J1939/71.
-
funcționare motor la relanti

-
timp de funcționare a motorului în pragurile de valori optime

Pragurile sunt configurate la instalare sau la cerere pentru fiecare echipament și reprezintă:
rpm (revolutions per minute)- turații pe minut (pragul ar fi zona verde indicată în panoul de instrumente din bord)vss (vehicle speed sensor)- viteza raportată de senzorul de la cutia de viteze/transmisie (pragul ideal pentru un consum optim ar fi 70-90)tmp (temperature)- temperatura lichidului de racire (pragul normal este de 0-90)-
variații de distanță la trasee

Graficul compozit împarte traseele (parcursurile între contact pornit și oprit) în 4 categorii de distanță (foarte scurte, scurte, lungi și foarte lungi) cu ajutorul unui factor de multiplicare (factorul 5 multiplică baza de 10km în două trepte în 5x10=50km și încă o dată în 5x50=250km pentru a obține cele 4 categorii), pentru care se afișează distribuția consumului printr-o diagramă cu mustăți (traseele scurte au un consum median de 32% care variază între 28% și 41% în jumătatea centrală de distribuție cu un maxim de 57%). La un clic pe elementul de traseu foarte scurt <10km, observăm un consum mediu general influențat și de celelalte dimensiuni de date de 35.7%, în condițiile în care consumul mediu general era de 28.9%. Asta înseamnă că traseele scurte cumulate aduc un consum mai mare de combustibil.
-
frecvențe de viteză maximă

Graficul dimensionează cardinalitatea categoriilor de viteză maximă pentru fiecare segment de supraveghere dintr-un mesaj cu date de motor. Reiese că vehiculul a fost în general activ cu puține perioade de staționare, ceea ce înseamnă ca a fost exploatat eficient, și confirmă că o preferință în zona de 80 km/h asigură un consum optim.
-
șoferi la volan

Afișează șoferii autentificați pe vehicul în perioada selectată și distanța parcursă de fiecare, pentru o comparație directă între stilurile de condus.
-
greutatea pe axe

-
condus agresiv

2. Raportul de consum pe alimentări
Raportul este nativ excel și conține formule și formatări condiționale autoexplicative pentru a facilita evaluările suplimentare. Se livrează prin email de pe adresa import@viasatonline.ro și poate fi programat la cerere.
Calculele de consum se fac între delimitările automate sau importate de alimentari. Daca stația de alimentare importată nu corespunde cu stația detectată, aceasta din urmă este afișată în comentariul celulei.

3. Importul automat de alimentări prin email
Se face pentru alimentările de la stațiile OMV/Petrom pur și simplu prin înaintarea mailului de la furnizor către adresa import@viasatonline.ro, pentru care veți primi un raspuns de confirmare.
